
2026年新年伊始,我院王义强教授团队在Nature旗下一区Top期刊 《Communications Biology》 (校定国际重要影响期刊)在线发表题为 “A chromosome-level genome assembly and multi-omics analyses provide insights into the biosynthesis of piperlongumine in Piper sarmentosum” 的研究论文。本研究聚焦药食同源植物假蒟(Piper sarmentosum)(图1),首次组装并注释了其高质量的全基因组图谱,初步解析了活性成分荜茇酰胺(PL)的生物合成分子调控机制。

图1 假蒟(Piper sarmentosum)
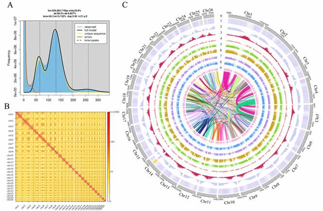
采用PacBio HiFi长读长测序与Hi-C染色体构象捕获技术,成功完成了假蒟染色体级别基因组的从头组装(图2)。基因组图谱大小为548.44 Mb,其中97.79%的序列被精准锚定至26条染色体,连续性(contig N50 = 15.36 Mb)、完整性(BUSCO评估为97.4%)与序列质量(LTR组装指数LAI = 12.68)均达到植物基因组研究的先进水平。基于高质量基因组,首次揭示假蒟在进化史上经历了三次独立的全基因组复制事件(WGD),比较基因组学与代谢组学分析发现,假蒟中几乎不积累胡椒碱,其关键合成酶基因在多次WGD后已发生功能丢失;相反,因WGD而显著扩张的BAHD酰基转移酶和细胞色素P450基因家族,被招募并参与了假蒟活性成分荜茇酰胺(PL)的生物合成途径,进一步鉴定了多个与PL积累显著正相关的关键候选基因。本研究不仅首次解析了假蒟的基因组特征与进化历史,而且初步阐明了其次生代谢物合成的基因组基础,为后续代谢通路的深入解析及合成生物学开发提供了重要的理论依据与基因资源。

图2 假蒟(Piper sarmentosum)全基因组图谱
中南林业科技大学为第一完成单位,论文第一作者为中南林业科技大学生命科学与技术学院2023级博士研究生罗永坚同学,我院王义强教授和广东省农业科学院基因中心刘军研究员为论文的共同通讯作者。该研究得到国家自然科学基金(32171842)、国家重点研发项目(2019YFD1100403)以及中南林业科技大学创新项目(63223068)等的资助。至此,王义强教授团队已完成3种珍贵植物(假蒟Piper sarmentosum、莓茶Ampelopsis grossedentata、香附子Cyperus rotundus)的全基因组图谱构建(发表论文链接见下:)。
假蒟Piper sarmentosum:https://doi.org/10.1038/s42003-025-09448-z)
莓茶Ampelopsis grossedentata:https://doi.org/10.3389/fpls.2025.1580779
香附子Cyperus rotundus:https://doi.org/10.1016/j.indcrop.2025.121258)

当前位置: