橡胶广泛应用于交通运输、工业生产、航空航天和医疗等行业,每年产生数百万吨废弃橡胶制品,其中废弃轮胎橡胶(tire rubber,TR)约占总量的65%。废弃轮胎橡胶在回收处理过程中易产生含硫类污染化合物,因此,废弃轮胎橡胶的脱硫处理是其绿色升值利用的关键。微生物脱硫处理在废弃轮胎橡胶回收再利用过程中具有污染少、成本低等优势,但微生物脱硫的效率不能满足废弃轮胎橡胶脱硫再利用的工业化需求。
我院微生物生理代谢与绿色发酵团队,以废弃轮胎橡胶为研究材料,从废弃轮胎表面新分离出一株高效脱硫埃希氏菌,发现外源添加二苯并噻吩(DBT)显著提高了埃希氏菌对TR的脱硫能力。进一步通过转录组、基因敲除和过表达等技术发现,过表达转录因子deoR能够有效提高埃希氏菌对TR的脱硫能力。成果以“Exogenous DBT and overexpression of deoR improved the waste tire rubber desulfurization ability of a newly isolated Escherichia sp. strain”为题,发表在国际环境科学领域中科院1区Top期刊《Journal of Hazardous Materials》(IF2024: 11.3)。硕士研究生陆瑶为论文第一作者,刘勇男副教授为通讯作者,团队负责人刘高强教授对该研究提供了指导和支持。


▲ DBT和过表达deoR提高埃希氏菌对废弃轮胎橡胶的脱硫能力及在线发表截图
主要结果简介:
通过测定生物量及橡胶粉失重率,从废弃轮胎上筛选出一株对TR具有高脱硫能力的微生物。经16S rRNA基因序列鉴定,该菌属于埃希氏菌。比较外源添加诱导剂二苯并噻吩(DBT)、二甲基亚砜、硫酸钠、二烯丙基硫醚和吐温20对埃希氏菌的TR脱硫能力的影响,发现最佳诱导剂DBT显著促进了埃希氏菌的生长和对TR的重量损失,并显著降低了TR中硫含量(图1)。

▲图1 不同诱导剂对新分离的埃希氏菌脱硫能力的影响
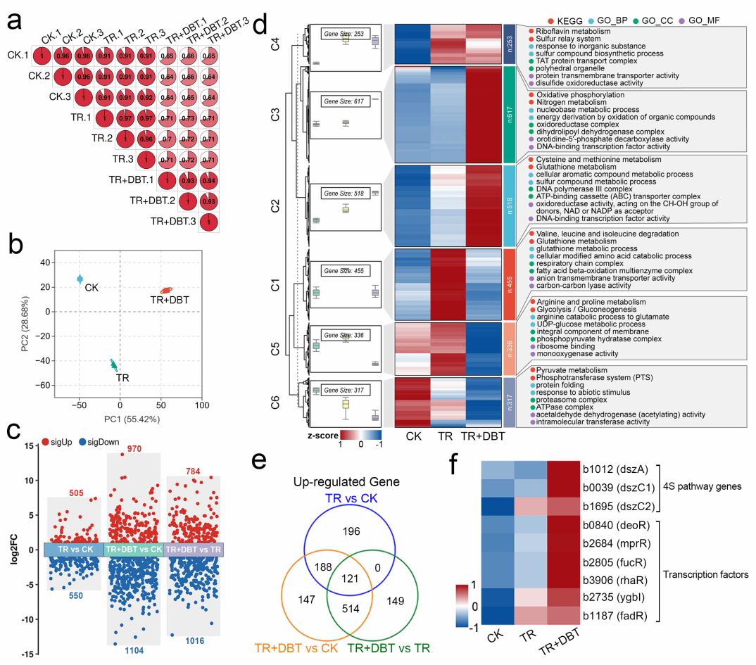
通过转录组学分析,筛选得到受到DBT诱导调控的3个4S途径脱硫基因b1012、b0039和b1695以及6个转录因子b0840、b2684、b2805、b3906、b2735和b1187(图2)。

▲图2 TR及DBT处理对埃希氏菌基因表达的影响
对三个4S脱硫基因进行结构域预测表明,b1012编码dszA单加氧酶,b0039和b1695编码dszC脱硫酶。通过酶活测定、基因敲除及基因过表达分析,验证了3个4S基因b1012、b0039和b1695在脱硫过程中的作用(图3)。

▲图3 分析埃希氏菌3个4S脱硫酶的脱硫功能
在埃希氏菌中过表达6个转录因子均能够显著增强4S脱硫基因的转录和对TR的脱硫能力,其中过表达编码deoR型转录因子b0840对4S基因的转录上调及脱硫能力的提高效果最强(图4)。

▲图4 筛选提高埃希氏菌TR脱硫能力的转录因子
有机元素含量分析和X射线能谱分析显示,过表达deoR显著降低了TR中的硫含量。扫描电镜和红外光谱分析进一步发现,OE-deoR菌株能更有效地破坏TR表面结构,显著降低了TR中C=C和C-S键的强度,增加了S=O和O=S=O键的强度(图5)。

▲图5 过表达deoR提高埃希氏菌对TR脱硫能力
测定TR的交联度表明,过表达deoR较WT处理更显著降低了TR的交联度;热重分析显示,埃希氏菌处理降低了TR的热解起始温度,其中过表达deoR处理使TR的热解起始温度降低至240℃,TR的残留质量为24.51%,表明在OE-deoR菌株的处理下,TR的热稳定性下降(图6)。

▲图6 微生物处理对TR的交联度和热重的影响
以上研究工作得到了湖南省科技创新团队项目(2021RC4063)和湖湘青年英才项目(2023RC3157),以及湖南省研究生科研创新项目(CX20251274和CX20240688)等资助,在读硕士研究生高方起,以及本科生王语嫣、符赢文和李卓苗等参与了该研究工作。

当前位置: